2025.12.08
オフィスワーカー意識調査からみる年代別の「仕事の未来」観
~DX 化の影響やノンデスクワークへの興味度を比較する~
人手不足問題の解決に向けて(第 10 回)
1. はじめに
ザイマックス総研は、労働市場の人手不足に問題意識を持ち、2023年5月から本シリーズ「人手不足問題の解決に向けて」を公表してきた。第1回(*1)から第2回(*2)では、職業を「デスクワーク」と「ノンデスクワーク」に分解し、ノンデスクワークの労働需給ギャップが今後大きくなること、すなわち人手不足問題の核心がノンデスクワークにあることを指摘した。
ノンデスクワーク人材が不足する背景には、人口減少や高齢化など構造的かつ多様な問題が存在する。解決策の一つとして、生成AI活用などにより需要減少が見込まれるデスクワーカーがノンデスクワークへ移動することが考えられるが、長らく終身雇用文化であった日本企業のデスクワーカーにおいてそのような動きは現状まだ一般的ではない。
一方で、ノンデスクワークをはじめとする「仕事」の在り方そのものが変わる兆しもみられ始めている。第5回(*3)では全国のオフィスワーカーに対する意識調査を基に、ノンデスクワーク就業に対する興味度やその理由を分析し、若い世代を中心に、社会変革に即した現実的な選択肢としてノンデスクワークを検討する層がすでに一定程度存在することを明らかにした。また、第8回(*4)では「仕事の未来」と題して、これらの変化の兆しがノンデスクワークを進化させ、人手不足解消につながる道筋を予測した。
本レポートでは、仕事の未来を見通すためのさらなる材料として、全国のデスクワーカー4,120人を対象に行ったアンケート調査(*5)を基に、DX化の仕事への影響、ノンデスクワーク就業に対する興味度、仕事に関する価値観やニーズなどを年代別に分析する。少子高齢社会の新たな働き手として期待されるシニア世代は働くことをどう捉えているのか。希少な若年層は仕事に何を求めているのか。時代とともに変わる個人の仕事観から、仕事や働き方の新たな潮流を探ることで、人手不足問題を考えるうえでのヒントを提示する。
2. 社会の変化と「仕事の未来」に対する意識
本章では、社会の変化(マクロトレンド)が将来の「仕事」の需要と供給にどのような影響を与え、それが個人の意識をどのように変えつつあるのかを分析する。
2.1. DX(デジタルトランスフォーメーション)が与える影響
まず、重要な変化の一つとして、DX(デジタルトランスフォーメーション)が与える影響に注目した。生成AIをはじめとするDXの進展により、一部のデスクワークが機械化・無人化され、人間の仕事が変化したり代替されたりする可能性が近年指摘されている。そこで、現在から今後2~3年において、DX化(生成AI活用やロボット導入など)による自身の仕事への影響や変化があると思うかを聞いた結果、全体では50.5%が「影響がある」(「すでに影響がある」「今後影響があると思う」「今後やや影響があると思う」の合計)と回答した【図表1】。
この結果を年代別に比較すると、若年層ほどDX化による仕事への影響を強く感じている傾向がみられた。20代では61.9%が「影響がある」と考えており、60代(42.0%)を大きく上回る。
【図表1】<年代別>DX化による仕事への影響
2025年10月に行われた日本経済新聞の調査(*6)によると、就活生の約4割が「生成AIの普及を見越して」志望職種を変更しており、すでに若い世代の職業選択への影響が顕在化しつつある。また、AI先進国の米国などでは、オフィスワークにおいて従来新人が担ってきた単純業務がAIに代替され、新人の教育機会減少や未経験者採用の抑制、人員削減などが報じられている。こうした事例が若年層に「将来自分が直面しうる問題」として受け止められ、危機感をより切実なものとしている可能性がある。
なお、属性による特徴としては、年代だけでなく、勤務先の業種と職種によっても結果に差がみられた。業種別では「情報通信業」(「影響がある」合計59.0%)や「金融業,保険業」(同55.8%)、職種別では「研究開発・設計・SEなどの技術系専門職」(同56.4%)で、仕事への影響があると感じている割合が高い傾向がみられた。
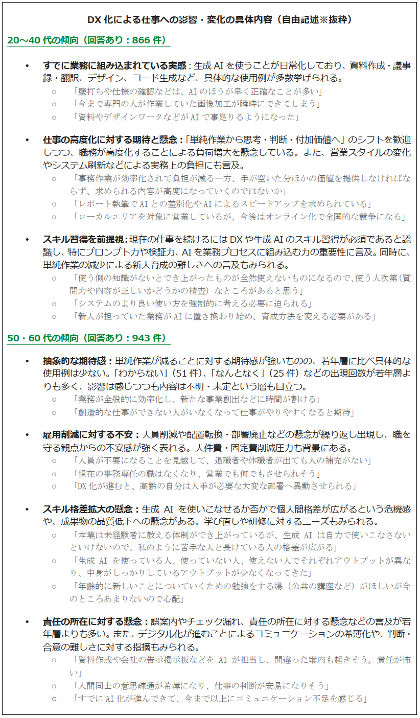
2.2. DX化による仕事への影響・変化の具体内容
【図表1】で「すでに影響がある」「今後(やや)影響があると思う」と回答した人に対して、その具体的な内容を自由記述で聞いたところ、年代による傾向がみられた。
20~40代は、生成AIなどの実装フェーズの具体例が多く、テクノロジーによって日常業務の効率化をすでに実現している様子が見受けられる。一方で、単純作業がなくなることで人間の仕事が高度化し、スキルアップの圧に晒され続けることへの懸念もみられた。高齢層が漠然と雇用不安を感じているのに対して、若年層はDX化や生成AIの活用を前提とし、その変化についていけない場合はポジションを失うという危機感が強い。
対して50・60代は、業務効率化や生産性向上に対する期待がある一方、人員削減や格差拡大に対する不安感への言及が多い。特に「わからない」や「なんとなく」といった単語が若年層より多く出現しており、実感よりもまだ漠然とした不安を感じている人も多いと考えられる。また、管理職層が多い年代であることから、AIによる成果物の責任の所在に関する懸念もみられた。
こうした各年代の感覚は、今後のキャリア設計や仕事選びに影響を与えるものと考えられる。
2.3. 将来的にノンデスクワークに従事することへの興味度
次に、現在デスクワークに従事しているワーカーに対して、将来的にノンデスクワークに従事することへの興味度を聞いた結果、「興味がある(*7)」は35.3%と、「興味がない(*8)」(31.5%)を上回った【図表2】。2024年度にも同じ質問をしており、「興味がある」の割合(36.8%)はほぼ変わっていない。
【図表2】将来的にノンデスクワークに従事することへの興味度
この結果を性年代別に比較すると、20代~40代の男性で「(やや)興味がある」が5割弱と高い傾向がみられた【図表3】。これは2024年度調査と同様の傾向である。一方で、女性20代(38.4%)が前回(33.5%)から微増している。また、男女ともに60代で「(あまり)興味がない」が微減し(男性38.4%→34.2%、女性41.9%→35.6%)、そのぶん「どちらともいえない」が増加しており、意識の軟化がみられた。
【図表3】<性年代別>将来的にノンデスクワークに従事することへの興味度
また、ノンデスクワークに従事することへの興味度を、【図表1】のDX化による仕事への影響別に比較したところ、DX化による影響があると思っている人ほどノンデスクワークへの興味度が高い傾向がみられた【図表4】。仕事が変わったり消失したりする危機感が、新たな選択肢としてノンデスクワークへの興味につながっていると推察される。
【図表4】<DX化による仕事への影響別>
将来的にノンデスクワークに従事することへの興味度
なお、AI先進国である米国の若者の間では、近年ノンデスクワーク、特に技術職を指すいわゆる「ブルーカラー職」への関心が高まっている。4年制大学への進学者が減少し、代わって職業訓練校への志願者が増加するというトレンドも確認されているほか、ノンデスクワークの収入が上昇傾向にあるとの報道もみられている。こうした動向から、DX化の影響は特定の国や地域に限られたものではなく、グローバルに進行している現象であるといえる。つまり、ノンデスクワークへの関心の高まりは日本特有の動きでも一過性の流行でもなく、世界的な構造変化の一部として捉えるべきだろう。
2.4. ノンデスクワークに就労する/興味がわく条件
さらに、どのような条件や仕事であれば、将来的にノンデスクワークに就労する/興味がわく可能性があると思うかを聞いたところ、「興味がある」層では「休日が確保できる」が1位、「興味がない・どちらともいえない」層では「現職よりも賃金が上がる」が1位となった【図表5・6】。
年代別にみると、興味の有無に関わらず20代・30代で「現職よりも賃金が上がる」や「休日が確保できる(週休2日など)」の重要度が高く、若年層を取り込むには賃金水準の向上や休暇取得しやすい職場づくりが有効であると考えられる。対して、50代・60代の「興味がある」層では、「好きな時間で働ける、私生活との両立がしやすい」や「自宅近くで働ける/通勤時間が短い」などワークライフバランスに関わる項目の重要度が比較的高く、賃金上昇の優先度は若年層より低かった。
【図表5】<年代別>ノンデスクワークに就労する条件(興味あり)※上位抜粋
【図表6】<年代別>ノンデスクワークに興味がわく条件
(興味なし・どちらともいえない)※上位抜粋
近年では日本のノンデスクワーク領域においても、人手不足や働き方改革を受けて賃金や労働環境の改善が進んでいるが、その実態が十分に認知されていない可能性は高い。実際、「興味がない」と回答した人からはその理由(自由記述)として「気になる職種もあるが基本的に賃金が低いため」「よりきつい仕事をより安い賃金で働くことになるだろうから」「給料が安く人間関係など職場環境が悪いイメージ」といった否定的な印象が多く挙がった。
しかし【図表6】のとおり、「興味がない・どちらともいえない」層でも「どのような条件・仕事でもノンデスクワークに従事したいと思わない」と回答した人は2割に留まり、大多数の人は条件次第でノンデスクワークを選択する余地がある。ノンデスクワークの人手不足解消を目指す企業や業界においては、待遇改善の継続とともに、その変化を求人市場で積極的に発信し、認知を高めていく努力が求められるだろう。
2.5. 興味のあるノンデスクワークの職業
ノンデスクワークに「(やや)興味がある」と回答した人に対し、将来的にノンデスクワークに就労するとしたら興味のある職業を聞いた結果が【図表7】である。この設問では、幅広い業種から一般的かつキャリアチェンジ先として現実味のあるノンデスクワークの19職業を選択肢として提示し、複数回答で選択してもらった。
全体では「わからない」が最も高く、職業では「マンション・ビル管理人」が1位となった。「わからない」が最も高くなったのは、デスクワーカーにとってノンデスクワークの仕事内容や職業の実態に対するイメージがつきづらいためと考えられる。年代別でみると、30代では「販売店員」(25.6%)、40代では「農業従事者」(18.8%)が他の年代と比べて高い傾向がみられた。
【図表7】<年代別>興味のあるノンデスクワークの職業※上位抜粋
3. 仕事に関する価値観とニーズ
3章では、デスクワーカーの仕事に関する価値観やニーズを年代別に確認していく。
3.1. 理想の働き方(完全テレワーク/ハイブリッドワーク/完全出社)
理想の働き方を3種類から選んでもらった結果、若年層ほど「完全テレワーク」と「ハイブリッドワーク」の割合が高い傾向がみられた【図表8】。
【図表8】<年代別>理想の働き方
ただし、比較的「完全出社」の割合が高い50代・60代でも、過半数はテレワークを含む働き方を理想としていることがわかった。コロナ禍を経てテレワークが急速に普及・定着したことで、若年層だけでなく高齢層にも、場所に縛られない柔軟な働き方が受け入れられているといえる。
3.2. 副業・兼業を実施したい意向
同様に、柔軟な働き方の具体施策である「勤務先の許可を得た副業・兼業」や「二拠点居住で働く・地方へ移住して働く」を実施したい意向を聞いた結果、いずれも若年層で高い傾向がみられた。これらの施策は、人手不足対策や地方創生・都心一極集中の是正などの観点から政府が推進しているものであり、後押しが今後ますます強まることで、社会的に広がっていくと考えられる。
それぞれを詳細にみていくと、まず「勤務先の許可を得た副業・兼業」を実施したい意向を聞いた結果が【図表9】である。若年層ほど高く、20代で35.7%、30代で37.3%と、総計(23.5%)を大きく上回った。
【図表9】<年代別>副業・兼業を実施したい意向
また、「勤務先の許可を得た副業・兼業」を実施したいと回答した人に、実施してみたい副業・兼業のタイプを聞いた結果、総計では「週末や本業の勤務時間外など、空き時間を活用できる」が最も高かったが、20代・30代だけに注目すると「好きなこと(趣味など)で稼げる」が1位となった【図表10】。
対して、50・60代では「定年退職後も続けられる」が他の年代と比べて高く、総計(33.9%)を10ポイント以上上回った。
【図表10】<年代別>実施してみたい副業・兼業のタイプ
3.3. 二拠点居住や郊外・地方移住を実施したい意向
次に、「二拠点居住で働く・地方へ移住して働く」を実施したい意向を聞いた【図表11】。30代が18.6%と突出して高く、60代は比較的低いものの1割程度のワーカーは意向があることがわかった。
【図表11】<年代別>二拠点居住や郊外・地方移住を実施したい意向
「二拠点居住で働く・地方へ移住して働く」を実施したいと回答した人に理由を聞いたところ、総計では「自然豊かな場所で暮らしたい」(48.7%)が最も高かった【図表12】。2位は「気候の良い場所で暮らしたい(夏も涼しい地域など)」(46.8%)となっており、昨今の気候変動に伴う猛暑の深刻化が背景にあると考えられる。また、「生活コストが安い場所で暮らしたい」と回答した割合は40代と60代で特に高かった。近年の物価上昇は日々の家計にも影響しており、こうした経済環境の変化が、人々の「どこで、どのように暮らすか」という居住選択にも影響を及ぼし始めている可能性がある。
【図表12】<年代別>二拠点居住や郊外・地方移住を実施したい理由
4. おわりに
本レポートでは、社会構造の変化がデスクワーカーの仕事観に与える影響を年代別に分析し、特にDX化が個人のキャリア選択に及ぼす変化を考察した。調査結果からは、DX化がもたらす効率化への期待と同時に、「自分の仕事がどのように変わるのか」という将来の不確実性を、多くの働き手が具体的な課題として捉え始めていることがわかった。とりわけ若年層では、テクノロジーが自らの雇用やキャリアに直接影響しうるとの危機感が強く、それが将来の働き方や職業選択を再考させる要因となっている。
こうした意識の変化は、ノンデスクワークへの関心の高まりにもつながっている。DX化によりデスクワークの一部が自動化されると、これまで想定していたキャリアパスが揺らぎ、ノンデスクワークが現実的な選択肢として浮上してくる。加えて米国など海外でもブルーカラー職への評価が見直されていることを踏まえると、DX化に起因するキャリア観の揺らぎやノンデスクワークへの関心の高まりといった現象は日本固有のものではなく、労働市場全体が構造的な転換点を迎えていることを示唆している。
さらに今回の調査では、副業・移住といった新たな働き方(暮らし方)への関心も若年層ほど高い結果が得られた。場所や時間にとらわれない働き方を求める価値観は今後ますます一般化し、企業や社会にも適応が求められるだろう。この柔軟性志向は、ワークスタイルだけでなく、これまで明確に分かれていたデスクワークとノンデスクワークの境界を曖昧にし、従来型の「転職」だけではない、両者を少しずつ行き来するような流動的な働き方の可能性を広げうる。すでにノンデスクワークの一部ではスポットワーカーが活躍しているが、流動性を支えるこうした制度や環境が整備されれば、ノンデスクワークへの就業ハードルは一段と下がり、人手不足解消にも重要な意味を持つと考えられる。
DX化が進む時代において、人々が「どのように働きたいか」という価値観はこれまで以上に多様化し、仕事と人との関係は再編の過程にある。こうした変化の兆しを捉えるため、ザイマックス総研では今後も継続的に調査研究を行い、労働市場の課題解決に向けた洞察を発信していく予定である。
調査名
大都市圏オフィスワーカー調査2025
調査期間
2025年9月
調査対象
①スクリーニング調査…職業が「経営者・役員、会社員、自営業、自由業」の調査対象地域に住む20~69歳の男女を対象に実施
②本調査…スクリーニング調査で職業が「会社・団体の役員、会社員・団体職員、自営業主(商店主以外)」、職種が「管理的職業、専門的・技術的職業、事務的職業、営業職業」、在籍するオフィスが「首都圏(1都3県)、大阪市、名古屋市、福岡市」、住まいが「首都圏(1都3県)、岐阜県、愛知県、三重県、滋賀県、京都府、大阪府、兵庫県、奈良県、和歌山県、福岡県、佐賀県」、現在の主に働いている場所が「オフィス(事務所)、自宅」と回答した人
有効回答数
4,120人
※在籍するオフィスの所在地により割付している
(首都圏:2,060人、大阪市:1,030人、名古屋市:515人、福岡市:515人)
調査地域
首都圏(東京都、神奈川県、埼玉県、千葉県)、岐阜県、愛知県、三重県、滋賀県、京都府、大阪府、兵庫県、奈良県、和歌山県、福岡県、佐賀県
調査方法
インターネット調査
- ザイマックス総研
- お問い合わせ

















